We, in Turkiye produce all the equipments and provide turnkey solutions in,cold storage,
slaughterhouse, meat processing and plant factories. We think that it is a right for all
humanity to reach healthy, economic and continuous
food. So, our corporate philosophy is to develop innovative solutions to provide food
security. We, having put its signature under major R&D activities and
educational publications in red meat and poultry industries
, offers services on all the stages of meat production from paddock to reaching
consumers. Our company produces slaughterhouse equipments,cooling systems and advanced
meat processing systems, along with turnkey installations
of slaughterhouse and meat processing plants. , Our manufacturing company has conducted
projects of modern slaughterhouse and meat processing plants, which serve as a model in
many regions of the world, and made major
contributions to the development of these regions.
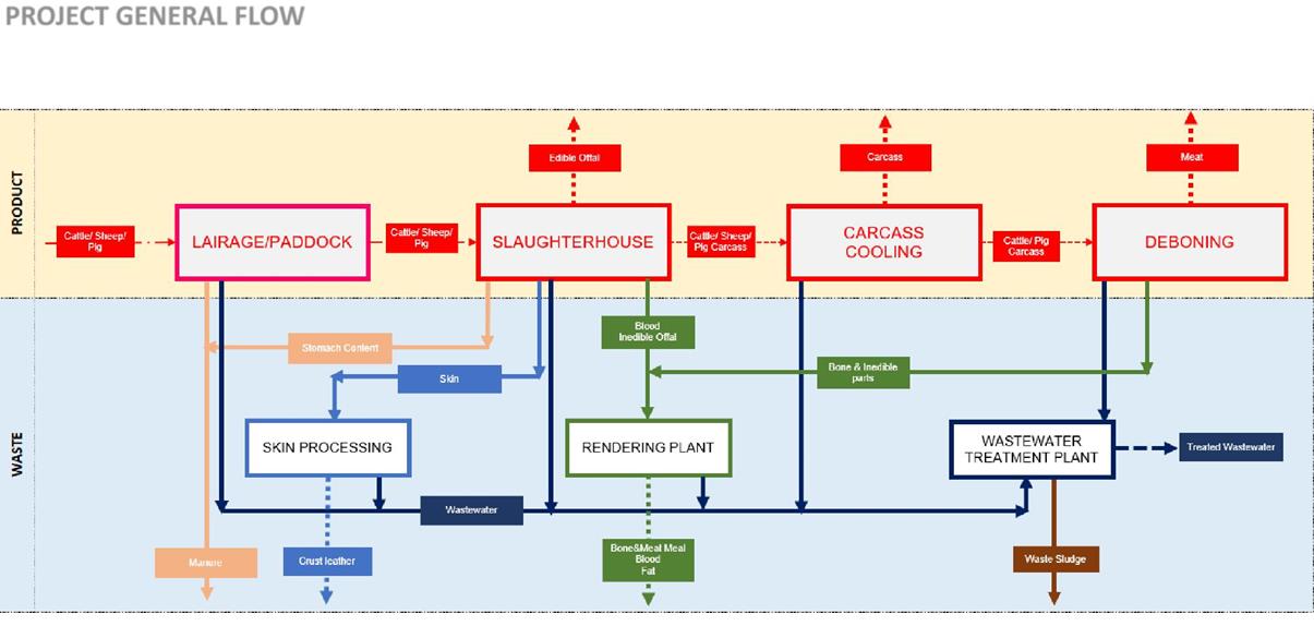
With its slaughterhouse,for both
small ruminants, cattles and poultry, developed in the most suitable quality based on
the user expectations, we offers modern, technological,
eco-friendly and efficient solutions for red and white meat to be processed
appropriately. Furthermore, its cooling technology, which provides energy savings up to
%71, contributes the facility with great efficiency
reducing spoilage of meat to minimum.
Providing the most suitable technological infrastructure in order to maximise the quality of meat and market value, We offer the following services through its expert engineering staff and strong production facilities:
Paddock systems
Slaughterhouse equipment and advanced meat processing systems
Cooling, shock freezing and frozen food storage systems,Food Centers
Supplementary equipment such as tilting cabin, and blood drying systems
Hardware in the areas of hygiene and lighting within the plant
Hygienic coating and isolation for floor, wall and ceiling
Infrastructure, superstructure, steel and ferro-concrete building, electricity, road and all types of construction Works
Plant Factory ( Vertical farming without soil and fertilizer with miN. water consumption)
Oilseeds -Pulses Cleaning Lines, Nuts Roasted Ovens,Cold Press Seeds Oil Lines
Inetgrated Broiler Farming and Cattle/Sheep Farming
He single-handedly provides services of project designing, production, installation,
servicing, warranty and remote monitoring. While we effectuated the highest level of
quality standard during all these processes, it always prioritises animal welfare,
worker safety, ergonomic working environment, efficiency, longevity, environmental
awareness and hygiene.
We offer our deep experieces of meat , cooling,
slaughtering process sectors to you as modern full efficiency,
integrated slaughterhouses with Cattle /Sheep Farming and/or Broiler Farming and their
WWTP ( Waste Water Treatment Pool),Rendering Plant ; Meat Processing Units, Mobile
Slaughtering /Cooling Units,…. with our own Solar
Energy Sytems in one pack base program.

